Értesítések
Minden törlése
Topic starter
2017-01-09 07:06
Jó napot!
Érdeklődni szeretnék az ipari kenderrel kapcsolatban, hogy milyen minőségű termőföldön lehet termelni, lehet-e szerződést kötni felvásárlóval aki e megtermelt kendert átvenné. Hol kapok vetőmagot?
Köszönettel:
egy érdeklődő
2017-01-09 07:09
Tisztelt Érdeklődő!
Ipari kender termesztésére legalkalmasabbak a jó vízháztartású, laza, vagy közép kötött talajok, a csernozjom és öntéstalajok.
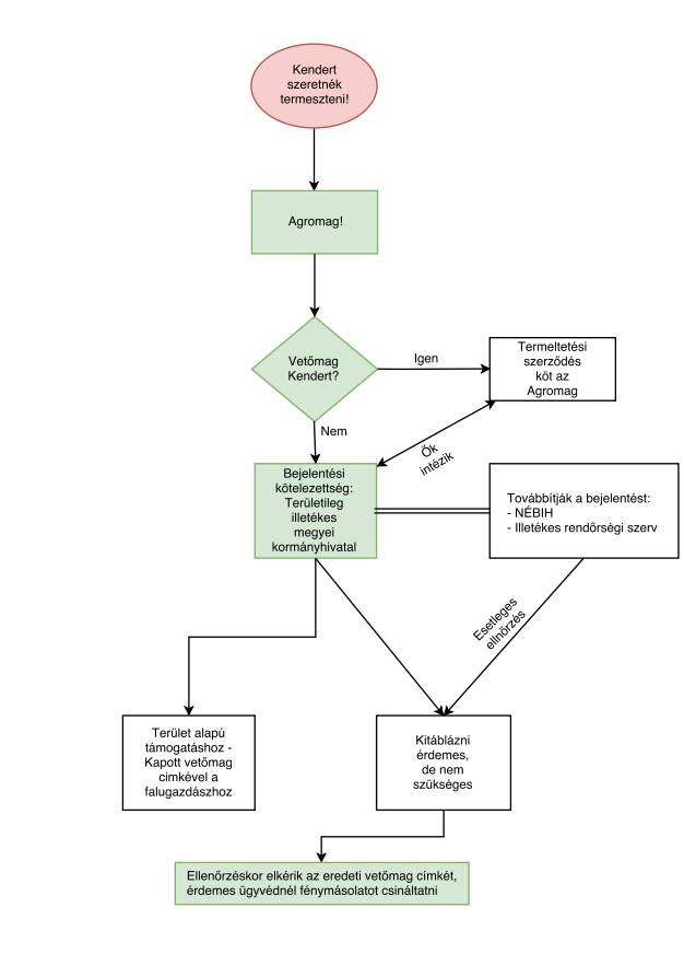
Jelenleg az Agromag Kft-vel lehet vetőmag termeltetési szerződést kötni, de ők tág térállású "magkender-technológiát ajánlanak, amihez kb. ötöd annyi mag szükséges, mint a gabona, vagy dupla gabona sortávra vetett rostkendernél. Kevés a vetőmag ma az európai piacon, ezért ha külföldről szeretne vásárolni, akkor legalább 2000 Ft/kg-os árral kell számolni. Ha rostkendert szeretne termeszteni, akkor a hektáronkénti vetőmagigény 25 kg, ami 50 000 Ft/ha.
A magkender vetőmagigénye 5 kg/ha, 10 000 Ft/ha.
A rostkender betakarítása géppel megoldható, de a hatékony betakarítás erősen függ a fajtától és a betakarító gép (kombájn) megfelelőségétől.
A magkender betakarítása kézzel történik.
Ha a hasznosítás célja étkezési mag, akkor meg lehet keresni belföldi olaj- és lisztgyártókat, de nekik általában nagyobb mennyiség kell ( Solio Kft, Omega bázis Kft.).
Jelenleg hiány van vetőmagból európai szinten.

