Kezdőlap
A kender
A növényről
A kender termesztése
Műtrágyázás hatása a kenderre
Egy kis történelem
Magyar Kender Térkép
A kendermag jótékony hatásai
Cikkek
Hírek
Kenderbeton
Technikai leírások
Energiatudatos építészet
Első magyar kenderház
Fórum
Fórumok
Kérdések és válaszok
Példák
Blog
Hasznos linkek
Kapcsolat
Első Magyar KenderHáz – Hol is tartunk?
Fórum
Tagok
Fórumok
Fórumok
Ipari Kender
Feldolgozás
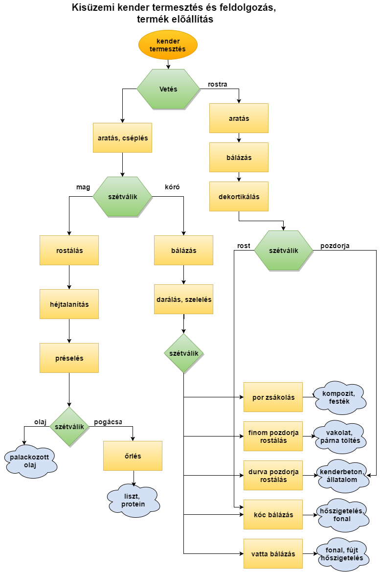
kender feldolgozás
Értesítések
Minden törlése
kender feldolgozás
Utolsó bejegyzés
RSS
Peter
(@peter)
Zöldfülű
Csatlakozott: 9 év ezelőtt
Bejegyzések: 3
Topic starter
2017-01-16 15:27
kenderfeldolgozás2017.png
Idézet
Peter
(@peter)
Zöldfülű
Csatlakozott: 9 év ezelőtt
Bejegyzések: 3
Topic starter
2017-01-16 15:28
Untitled-Diagram.png
Válasz
Idézet
Share: